Article Sidebar
Introduction
Mucilage is a natural phenomenon characterized by gelatinous extracellular secretions of microalgae and bacteria (Danovaro et al. 2009, Balkis-Ozdelice et al. 2021). It can take various forms, including small flocs, strings, strips, and clouds, and has been reported in different seas over the centuries such as the Adriatic Sea and the Tyrrhenian Sea (Bianchi 1746, Gotsis-Skretas 1995). In the Sea of Marmara, large-scale mucilage events were observed for the first time in 2007 and more recently between 2020 and 2021 (Balkis et al. 2011, Balkis-Ozdelice et al. 2021). Possible causes for these events include increased nutrient input, climate change, and other anthropogenic factors, which create favorable conditions for its formation (Svetličić et al. 2011). This phenomenon has significant ecological and economic impacts, making it a critical issue for marine ecosystems.
Diatoms are among the main components of phytoplankton and play a crucial role in mucilage formation (Svetličić et al. 2011). They secrete adhesive mucilage, a type of extracellular polymeric substance (EPS), which contributes to cell stickiness and aggregation (Thornton 2002, Svetličić et al. 2011). Among these, species such as Pseudo-nitzschia pungens and Cylindrotheca closterium (Ehrenberg) Reimann & J.C.Lewin have been identified as key contributors during previous mucilage events in the Sea of Marmara (Balkis et al. 2011, Balkis-Ozdelice et al. 2021). However, the cryptic nature of some diatom species makes it challenging to identify them based solely on morphology. This necessitates the use of molecular tools to accurately characterize and understand their role in mucilage formation.
Advances in molecular techniques, such as DNA sequencing and phylogenetic analysis, have significantly enhanced our ability to identify cryptic diatom species and elucidate their taxonomic relationships, making them particularly useful for detecting species that are morphologically indistinguishable or rare in natural samples (Alverson 2008). By combining molecular and morphological approaches, it is possible to gain deeper insights into the biodiversity and ecological roles of the diatoms associated with mucilage events.
The objective of this study is to investigate the molecular and morphological characteristics of diatom species linked to the recent mucilage phenomenon in the Sea of Marmara and the Aegean Sea. Specifically, we aim to identify cryptic species, understand their genetic relationships, and explore their potential contributions to mucilage formation. By doing so, we hope to provide a comprehensive understanding of the ecological dynamics driving these events and inform future management strategies.
Material and methods
Sampling
Mucilaginous seawater samples were collected once from five stations, including Keşan in the North Aegean Sea (September 2021, Station 5) and Burgazada (October 2021, Station 3), Heybeliada (November 2021, Station 2), Kadıköy (November 2021, Station 1), and Erdek (January 2022, Station 4) in the Sea of Marmara (Fig. 1).
Figure 1.
Fig . 1. Location of stations: Kadiköy (Station 1), Heybeliada (Station 2), Burgazada (Station 3), Erdek (Station 4), Keşan (Station 5) (QGIS, 2022).
Sampling was performed with a plankton net (20 μm mesh size) deployed horizontally in the coastal area. At all stations except Erdek, the net was thrown as far from the shore as possible and retrieved to collect samples from surface waters, with this process repeated 10 times. At Erdek, the sample was collected from a depth of 8 m using SCUBA diving. During the dive, no specific transect was followed; instead, the net was moved freely while maintaining a constant depth. The concentrated samples were transferred to 50 mL centrifuge tubes during the fieldwork, kept in the dark to preserve their integrity, and immediately brought to the laboratory for isolation.
Monoalgal cell isolations and cultures
The field samples were serially diluted on 24-well plates (1:1 ratio) with enriched F/2 medium at 24 salinity (Guillard 1975). They were kept at 150 μmol photons m-2 s-1 (Nakamura and Umemori 1991) under a 12:12 light-dark cycle at 20 ± 2 °C until isolation (3–4 days) in the culture room. These samples were examined with an inverted microscope (Olympus CKX31), and single-cell isolations were made using a Pasteur pipette with a narrowed tip to a drop on the micro-flocculation plates. Each algal cell was transferred from one drop of filtered and autoclaved seawater to another drop of filtered and autoclaved seawater supplemented with F/2 medium until it was free from bacteria and other cells. Finally, the single cells were transferred to 96-well plates containing enriched F/2 medium and incubated in the culture room. The cells were photographed using an Olympus BX51 model transmitted LM with a Touptek XF1080B-S model digital camera attachment, and cell measurements for each species were also performed on 30 cells using this microscope. Dense cell cultures in the late-exponential phase were harvested by centrifugation (3500 gfor 15 min) for subsequent DNA analysis.
For the morphological investigation of strains using scanning electron microscopy (SEM), the Cylindrotheca strain was transferred to a cryotube, subjected to cleaning with a 20% sulfuric acid (H2SO4) solution, and the sample was sedimented and washed with deionised water (DI) several times. Subsequently, the sample was boiled in a 50% hydrogen peroxide (H2O2) solution at 100 °C for half an hour and washed again with DI a few times. In contrast, in the Fistulifera strain, only a 20% sulfuric acid solution was employed to eliminate organic matter. For Pseudo-nitzschia, samples were digested in a 10% hydrochloric acid (HCl) solution overnight and washed with distilled water. Subsequently, the samples were boiled with 50% hydrogen peroxide for 4–5 hours, and the acid was removed by washing several times with distilled water. The acid-digested and acid-free samples were filtered through polycarbonate membrane filters (0.2 µm mesh size) and placed onto carbon-coated stubs. These samples were allowed to dry at room temperature and stored in a desiccator until analysis. Before analysis, they were coated with gold and examined using the FEI Versa 3D model SEM. The length and valve measurements of the species were conducted using Scanning SEM imaging analyses on 30 cells per species.
Molecular and phylogenetic analyses
Molecular identification of the isolated cells was performed using primers D1R (Scholin et al. 1994) and D3B (Nunn et al. 1996) for the large subunit ribosomal DNA gene (LSU rDNA), EukA (Medlin et al. 1988) and 18ScomR1 (Zhang et al. 2005) for the small subunit ribosomal DNA (SSU rDNA), and LSU1R (Bowers et al. 2006) for the internal transcribed spacer (ITS). Specifically, the following genes were sequenced for the different species: Cylindrotheca closterium (SSU and LSU rDNA), Fistulifera saprophila (SSU rDNA), Minutocellus polymorphus (SSU rDNA and ITS region), and Pseudo-nitzschia pungens (LSU rDNA and ITS region). ITS phylogenies were drawn from one-way sequencing. Template DNA of the samples was obtained with the High Purity PCR Template Preparation Kit (Roche) using the manufacturer’s protocol. Briefly, 25 μL MyTaq Red Mix 2x, 2 μL bovine serum albumin (BSA), 14 μL ddH2O, 5 μL template DNA, and 2 μL of each primer was pipetted into a PCR reaction tube. LSU PCR (Borchhardt et al. 2021) amplification involved an initial denaturation for 4 min at 95 °C and final extension for 10 min at 72 °C, and thirty-five cycles of 30 s at 95 °C and 2 min 60 °C. SSU PCR (Borchhardt et al. 2021) amplification involved an initial denaturation for 2 min at 95 °C and final extension for 5 min at 72 °C, and thirty-five cycles of 30 s at 95 °C, 30 s at 55 °C, and 1 min at 72 °C. For ITS PCR (Quijano-Scheggia et al. 2020) amplification, initial denaturation for 2 min at 94 °C and final extension step for 5 min at 72 °C followed by thirty-five cycles, each cycle comprising 35 s at 94 °C, 35 s at 60 °C, and 1 min at 72 °C. PCR products of all genes were verified on 1.5% agarose gel. The PCR products were sequenced using the Sanger method by BM Yazılım Danis. ve Lab. Sis. Ltd. Şti (Ankara, Türkiye).
The obtained forward and reverse gene sequences were checked in BioEdit software (Hall 1999), and the 5' and 3' ends, found to have poor reading quality, were trimmed, and made suitable for phylogenetic analysis. Similar reference sequences (only published ones) for phylogenetic analyses were determined using the NCBI BLAST database (https://blast.ncbi.nlm.nih.gov/Blast.cgi), and multiple alignments were made in the Bioedit software. Phylogenies were created using the Mega 11 (Tamura et al. 2021) multiple aligned gene sequences program. Alignments and phylogeny inferences were performed using maximum likelihood (ML) and neighbor-joining (NJ) methods. For molecular phylogenetic analyses, publicly available LSU, SSU and ITS rDNA diatom species sequences were retrieved from GenBank. The best models were selected based on the lowest Akaike information criterion corrected (AICc) value. The current nomenclature of the species is based on AlgaeBase (Guiry and Guiry 2024).
Results
In the study, samples were collected from the Aegean Sea and the Sea of Marmara during the mucilage event covering the Sea of Marmara, and diatom species were investigated by establishing monoalgal cell cultures. The phylogenetic and molecular analyses revealed that three strains (HIB112101, HIB112102 and HIB112103) belonged to Cylindrotheca closterium, Fistulifera saprophila and Minutocellus polymorphus, respectively, and two strains to Pseudo-nitzschia pungens (HIB112104 and HIB112261).
Cylindrotheca closterium (Ehrenberg) Reimnann & J.C.Lewin
Cylindrotheca closterium strain HIB112101 cells have curved, long, needle-shaped edges and two chloroplasts. They have longitudinal symmetry along the valves that were generally linear/oval-shaped. The apical axis of the HIB112101 strain ranged from 23.3 to 27.2 μm, with a transapical axis of 3.1 to 5.7 μm (Figs. 2A, 3A). HIB112101 strain was isolated from the surface waters (0.5 m) of the coastal area of Heybeliada/Istanbul.
Figure 2.
Fig . 2. Light microscope image of strains: A –Cylindrotheca closterium, B – Fistulifera saprophila, C – Minutocellus polymorphus, D, E – Pseudo-nitzschia pungens (D: cell of HIB112104 strain, E: cell of HIB112261 strain). Scale bars: A, C, D, E = 20 μm, B = 10 μm.
Figure 3.
Fig . 3. Scanning electron microscope images of strains: A – Cylindrotheca closterium, B – Fistulifera saprophila, C – Minutocellus polymorphus, D-F – Pseudo-nitzschia pungens. Scale bars: A, B, C, E, F = 5 μm; D = 20 μm.
The base pairs (bp) of the C. closterium strain used in the LSU phylogeny were 828, and in the SSU phylogeny 1676 bp. According to the LSU and SSU sequences in the NCBI GenBank, the DNA sequence of strain HIB112101, which was determined to be C. closterium with high bootstrap support, was given for the first time from the Sea of Marmara. It was found to be C. closterium with 100% in the LSU phylogeny (GenBank number: OR948504, Fig. 4A, On-line Suppl. Fig. 1A) and 98% in the SSU phylogeny (GenBank number: PP892172, On-line Suppl. Fig. 3A). The TN93+G model was identified as the most suitable for the SSU analysis, while the GTR+G+I model was selected for the LSU analysis. In these analyses, Nitzschia palea and N. microcephala were used as outgroups.
Figure 4.
Fig . 4. Molecular phylogeny of Cylindrotheca closteriumbased on the large subunit ribosomal DNA (LSU rDNA) (A), Fistulifera saprophila based on the small subunit ribosomal DNA (SSU rDNA) (B) sequences using maximum likelihood (ML) analysis.
Fistulifera saprophila (Lange-Bertalot & Bonik) Lange-Bertalot
This species, which forms a chain colony, has two parietal chloroplasts, extending along the lateral sides of the cell. The valves were elliptical and bluntly rounded at each apex (Fig. 2B). The apical axis of F. saprophila strain HIB112102 ranged from 2.6 to 6.5 μm, with a transapical axis of 3.2 to 4.5 μm. The number of striae in 10 µm was 32, however, since the culture was lost, striae were counted on a single cell (Fig. 3B). The strain was isolated from the surface waters (0.5 m) of the coastal area of Keşan/Edirne (North Aegean Sea).
When the SSU sequences in the NCBI GenBank were analysed, HIB112102 (GenBank number: OR940683), which was determined to be 100% F. saprophila, was 1663 bp long, and its DNA sequence was given for the first time from the Aegean Sea (Fig. 4B, On-line Suppl. Fig. 1B). GTR+G+I was identified as the best model for SSU, with Skeletonema costatum used as an outgroup in the phylogenetic analysis.
Minutocellus polymorphus (Hargraves & Guillard) Hasle, Stosch & Syvertsen
The valves were elliptical or lanceolate and the valve surfaces had many apical pores. The nucleus of this cryptic diatom was large relative to the cell size and was located in the centre of the cell. The cells form a chain colony. The apical axis of M. polymorphus strain HIB112103 ranged from 4.3 to 6.1 μm, with a transapical axis of 2.9 to 4.0 μm (Figs. 2C, 3C). HIB112103 strain was isolated from the surface waters (0.5 m) of the coastal area of Kadıköy/Istanbul from the Sea of Marmara.
The strain of M. polymorphus used in SSU phylogeny has 1661 bp, while the ITS phylogeny sequence has 730 bp. When the SSU phylogeny of Minutocellus was analysed, strain HIB112103 (GenBank number: OR940695) showed 99% similarity with other M. polymorphusstrains in the SSU phylogeny (On-line Suppl. Fig. 3B) and also showed 99% similarity in the ITS phylogeny (GenBank number: PP892174, Fig. 5A, On-line Suppl. Fig. 2A). Brockmanniella brockmanni for ITS and Skeletonema costatum for SSU were used as outgroups, with TN93+G as the best model for SSU and TN93+G+I for ITS.
Figure 5.
Fig . 5. Molecular phylogeny of Minutocellus polymorphus (A), Pseudo-nitzschia pungens (B) based on the internal transcribed spacer (ITS) sequences using maximum likelihood (ML) analysis.
Pseudo-nitzschiapungens(Grunow ex Cleve) G.R.Hasle
Morphologically, the cells of Pseudo-nitzschia had narrow widths and needle-shaped cells were characterized by their form. The central nodule was absent, and the striae were biseriate with two rows of poroids. The apical axis of P. pungens strain HIB112104 ranged from 76.0 to 84.4 μm, with a transapical axis of 4.9 to 6.8 μm (Fig. 2D). The number of fibulae in 10 µm was 9–11, and the number of striae in 10 µm was 10–12. Additionally, the apical axis of the HIB112261 strain varied between 68.9 and 80.2 μm, with a transapical axis of 2.9 to 6.0 μm (Fig. 2E). The number of fibulae in 10 µm was 10–12, and the number of striae in 10 µm was 11–13 (Fig. 3D–F). Also, colony-forming cells were connected to each other up to 1/5–1/6 of the cell length in the HIB112104 strain and 1/4–1/5 in the HIB112261 strain. Their chloroplasts were on two plates along the girdle. HIB112104 strain was isolated from the surface waters (0.5 m) of the coastal area of Burgazada/ Istanbul (Sea of Marmara), while the HIB112262 strain was isolated from a depth of 13 m from Erdek/Balıkesir (Sea of Marmara).
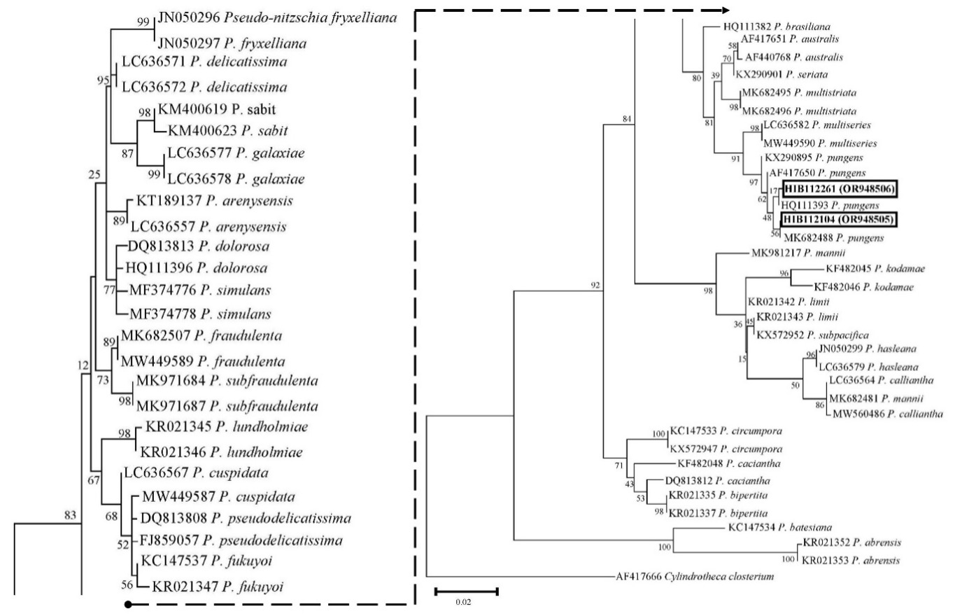
Among the P. pungens strains used in the LSU phylogeny, the HIB112104 strain (GenBank number: OR948505) has 869 bp, while the HIB112261 strain (GenBank number: OR948506) has 872 bp (Fig. 6, On-line Suppl. Fig. 4). For the ITS phylogeny, the HIB112261 strain (GenBank number: PP892176) has 710 bp (Fig. 5B, On-line Suppl. Fig. 2B), with GTR+G+I identified as the best model for LSU and TN93+G+I for ITS, and Cylindrotheca closterium used as an outgroup in each phylogenetic analysis.
Figure 6.
Fig . 6. Molecular phylogeny of Pseudo-nitzschia pungens based on the large subunit ribosomal DNA (LSU rDNA) sequences using maximum likelihood (ML) analysis.
Discussion
Molecular and phylogenetic analyses were conducted on monoalgal cell cultures of cryptic diatom species, which were abundant in the examined samples and may be linked to the mucilage phenomenon in Turkish coastal waters (Balkis-Ozdelice et al. 2021).
Cylindrotheca closterium, strain HIB112101, from Heybeliada/Istanbul showed high similarity with MH704537 and MH704538 (Stock et al. 2019) strains from Australia, MH704528 and MH704529 (Stock et al. 2019) strains from Antarctica, and AF289049 (Ben Ali et al. 2001) strain in the LSU phylogeny. However, no comparison could be made with these strains because no morphological description was given in the paper. The closely related strains in the other phylogeny (SSU) with the strain HIB112101 are MH166733 (Khaw et al. 2020) from Port Dickson (Malaysia), KY045848 (Rial et al. 2018) from Vigo Ria estuary (Spain). However, the paucity of uploaded sequences belonging to the LSU gene region of this genus in the NCBI database indicate that studies are rare. Molecular phylogenetic analyses show that species diversity in the genus is underrated (Li et al. 2007). Typically, the more comprehensive the sequence analysed, the more accurate the phylogeny reconstruction is considered to be (Martin et al. 1995). Therefore, the SSU phylogeny given in this study was drawn on 1520 bp and the ON942237 strain reported from the Sea of Marmara by Tekdal et al. (2024) was excluded from the phylogenetic analysis due to insufficient data at 382 bp. Cylindrotheca closterium is a cosmopolitan species widely distributed from marine to brackish waters (Najdek et al. 2005). This may explain the high similarity of the species isolated from such different locations in the SSU phylogeny. This taxon is mostly found in the neritic zone and can also be benthic (Underwood and Smith 1998, Balkis-Ozdelice et al. 2021). In the water column, C. closterium has 2– or 3–fold smaller cell size than other diatom species, which might allow them to survive without significant biophysical damage and with certain physiological circumstances, this species can produce mucilage (Alcoverro et al. 2000, Najdek et al. 2005). Cylindrotheca closterium, one of the most abundant species in the Sea of Marmara and also observed in this study, has been reported to be associated with both previous (Balkis et al., 2011, Tas et al. 2020) and the most recent mucilage events (Balkis-Ozdelice et al. 2021).
Fistulifera saprophila, strain HIB112102, from Keşan/Edirne in the Gulf of Saros (the North Aegean Sea), was supported with 100% bootstrap on the SSU phylogeny. The closely related species strain KF959658 was reported from Lake Geneva (Larras et al. 2014), and strains HM805032 and HM805033 were reported from the Baltic Sea (Pniewski et al. 2010). As a result of ML and NJ analyses, it was determined that the pairwise distances between F. saprophila strains were below 0.05, which indicates that the strains are closely related. Since morphological descriptions of the strains were not given in previous phylogenetic studies, no comparison could be made with the findings of the current study. These strains, which are close to each other in phylogeny and reported from different habitats, may have high tolerance to environmental variables and a high probability of survival in many different environments. To reach accurate and definitive conclusions, the whole genome of the species would have to be studied. Its phylogeny could not be analyzed due to the lack of data within the publicly available NCBI nucleotide database. Fistulifera is a genus that includes tiny raphid diatoms that require different morphological description techniques (Berthold et al. 2020). Their frustules are not well silicified. Thus, the valve outlines are unclear, and nearly no ornamentation is visible in light microscopy, with the major difficulties in identifying this genus arising from its very small cells and easily damaged frustules (Zgrundo et al. 2013). Fistulifera saprophila is known as a cosmopolitan opportunistic species that thrives in eutrophic and heavily degraded environments, often polluted with industrial wastewater (Zgrundo et al. 2013, Gastineau et al. 2021). The HIB112102 strain was isolated from surface waters (0.5 m) at the Keşan/Edirne station (North Aegean Sea) and is reported here as the first record of F. saprophila in Türkiye’s coastal seawaters. While Solak et al. (2020) previously identified this species in the Sakarya River, this study highlights its adaptability and presence in marine environments.
Another diatom strain, HIB112103, from Sea of Marmara (Kadıköy/Istanbul) was seen in the SSU phylogeny analysis to be 99% of Minutocellus polymorphus, and the pairwise distance between strains was found to be below 0.05. However, due to the lack of cell size information in previous phylogenetic studies on closely related strains, it was not possible to compare them with the strains obtained in this study. The phylogeny based on ITS gene sequences revealed a close relationship of strain HIB112103 with MH129017, MH129018 and FJ864292, which were obtained from the culture collection whose location and morphologic description is not provided. Minutocellus polymorphus is a nano-sized, cosmopolitan planktonic centric marine diatom species reported to be found as short chains or as single cells in estuaries and the oceans (Hasle et al. 1983). This species was first described as Bellerochea polymorpha Hargraves & Guillard, but this nomenclature has been recognized as a synonym over the years (Guiry and Guiry 2024). Although M. polymorphus has been previously reported from different regions in the Mediterranean Sea (Schmidt et al. 2018, Zingone et al. 2023), it was recorded from the coastal waters of Türkiye for the first time in this study. Schmidt et al. (2018) reported that this species is an endosymbiont of the foraminifera Pararotalia calcariformata McCulloch, which means that the distribution range of the species can be expanded with its symbionts. The HIB112103 strain was isolated and cultured from Kadıköy/Istanbul station during the intense mucilage phenomenon in the Sea of Marmara. In the previous study (Cruz and Neuer 2022) it was reported that the nano-diatom M. polymorphus species can form microaggregates in axenic cultures, produce transparent exopolymeric particles (TEP), and that the concentration of TEP production varies depending on the bacterial species added. However, no information was provided about its abundance in the environment, as species identification could not be performed using bright-field microscopy due to its small size in the present study.
In this study, phylogenetic analyses of two Pseudo-nitzschia pungens strains for the LSU region and one strain for the ITS region were conducted. Previous records of Pseudo-nitzschia species in the Sea of Marmara were based on cell morphology, including P. calliantha, P. delicatissima, P. fraudulenta, P. pseudodelicatissima, P. pungens, and P. seriata (Balkis and Tas 2016, Kaleli and Akçaalan 2021). This is the first molecular genetics study of this genus using monoalgal cultures from the Sea of Marmara. Phylogenetic analysis of the LSU region grouped the strains into three regions: Pacific, Adriatic, and Black Sea. The strain HQ111393 (Lim et al. 2012) showed an affinity with HIB112104. The strain HIB112261 shared similarities with P. pungens strain AF417650 (Lundholm et al. 2002), but no length-to-width ratio was provided for comparison. Morphologically, the Sea of Marmara strains were closest to P. pungens MK682488 (Turk-Dermastia et al. 2020).
Pseudo-nitzschia species have been observed in high abundances during mucilage events in the Sea of Marmara, particularly in 2007–2008 and 2020–2021 (Balkis et al. 2011, Tas et al. 2020, Balkis-Ozdelice et al. 2021). While some species within this genus are known for their potential toxicity, no domoic acid (DA) analyses were conducted in these studies. Similarly, in the present study, toxin analysis was not performed, preventing any assessment of DA production by the examined strains. Nonetheless, the presence of Pseudo-nitzschia during mucilage events highlights the need for further investigations into its ecological role and potential toxin production in the region.
In this study, M. polymorphus and F. saprophila, two small-sized and morphologically challenging species, were reported for the first time in Turkish coastal waters. Detecting such species is particularly difficult without molecular studies on monoalgal cultures, meaning they may have previously remained undetected even if they were native. However, given the high international shipping traffic in the region, the introduction of alien species through ballast waters remains a strong possibility (Öztürk and Öztürk 1996). This highlights the need for strict monitoring and regulation of ballast water discharges. Beyond taxonomic identification, the presence of these species in the region raises questions regarding their ecological roles, particularly in relation to mucilage events. The mucilage phenomenon observed in the Sea of Marmara and the Aegean Sea in recent years has been closely related to the composition and dynamics of phytoplankton communities. In particular, determining the species contributing to mucilage formation is of great importance in understanding its effects on the ecosystem. Diatoms stand out as one of the main components of mucilage due to their ability to secrete extracellular polymeric substance (EPS). Pseudo-cryptic species, which are difficult to distinguish morphologically, may play an overlooked role in mucilage formation, underscoring the importance of molecular analyses in diatom research (Alverson 2008). Determining whether species, especially M. polymorphus and F. saprophila, have high EPS production potential is a critical step in understanding the biological basis of mucilage. Providing the aspect ratios of molecularly identified strains in this study would facilitate future taxonomic comparisons and improve our understanding of species morphology. While microscopic observations remain a cost-effective and rapid approach for preliminary identification, they must be supported by genetic validation for accurate species classification. Molecular methods not only ensure precise identification but also allow for the assessment of how environmental factors influence morphological variation. Furthermore, molecular phylogenetic analyses often reveal higher species diversity than suggested by traditional morphological methods, reinforcing the need for an integrated taxonomic approach. In this context, future studies should investigate the potential relationship between the species identified in this study and mucilage formation through laboratory experiments in more detail. In particular, their EPS production levels and responses to environmental factors should be evaluated, thus clarifying their contribution to mucilage formation. The presence of cryptic species could expand our understanding of the dynamics behind mucilage formation and provide direction for future research. Therefore, long-term observations supported by molecular analyses will help us gain a more comprehensive understanding of the role these species play in the mucilage ecosystem.
Acknowledgements
We would like to thank Istanbul University, Nano & Optoelectronics Research Laboratory for help in taking the SEM pictures of the species.
All laboratory works were supported by The Scientific and Technological Research Council of Türkiye (TUBITAK) project numbers 121Y389, 121G028, 121G116 and Scientific Research Projects Coordination Unit (BAP) project number FYL-2021-37813 and FBA-2023-40242.
Author contribution statement
R.S. provided the samples, performed the laboratory work, participated in phylogenetic analysis, preparation of SEM samples and the manuscript; M.B. performed the laboratory work, provided the samples, participated in phylogenetic analysis, gave final confirmation for publication as supervisor of the research; T.D. provided the samples, performed the laboratory work, participated in phylogenetic analysis, SEM sample preparation, contribution for publication; N.B.O. did morphological identification, systematic analysis, gave contribution for publication; M.S. provided the samples, SCUBA, gave contribution for publication.
References
Alcoverro, T., Conte, E., Mazzella, L., 2000: Production of mucilage by the Adriatic epipelic diatom Cylindrotheca closterium (Bacillariophyceae) under nutrient limitation. Journal of Phycology 36(6), 1087–1095. https://doi.org/10.1046/j.1529-8817.2000.99193.x
Alverson, A. J., 2008: Molecular systematics and the diatom species. Protist 159(3), 339–353. https://doi.org/10.1016/j.protis.2008.04.001
Balkis, N., Atabay, H., Türetgen, I., Albayrak, S., Balkis, H., Tüfekçi, V., 2011: Role of single-celled organisms in mucilage formation on the shores of Büyükada Island (the Marmara Sea). Journal of the Marine Biological Association of the United Kingdom 91(4), 771–781. https://doi.org/10.1017/S0025315410000081
Balkis, N., Tas, S., 2016: Phytoplankton of the Sea of Marmara: A review. In: Özsoy, E., Çağatay, N. M., Balkıs, N., Öztürk, B. (eds.), The Sea of Marmara: marine biodiversity, fisheries, conservation and governance, 326–343. Turkish Marine Research Foundation (TUDAV), Istanbul.
Balkis-Ozdelice, N., Durmuş, T., Balci, M., 2021: A preliminary study on the intense pelagic and benthic mucilage phenomenon observed in the Sea of Marmara. International Journal of Environment and Geoinformatics 8(4), 414–422. https://doi.org/10.30897/ijegeo.954787
Ben Ali, A., De Baere, R., Van der Auwera, G., De Wachter, R., Van de Peer, Y., 2001: Phylogenetic relationships among algae based on complete large-subunit rRNA sequences. International Journal of Systematic and Evolutionary Microbiology 51(3), 737–749. https://doi.org/10.1099/00207713-51-3-737
Berthold, D. E., Frankovich, T., Gaiser, E. E., Laughinghouse, H. D., 2020: Fistuliferaalcalina sp. nov. (Naviculales, Stauroneidaceae) a new alkaliphilic diatom species from Lake Okeechobee, Florida (USA). Diatom Research 35(3), 301–311. https://doi.org/10.1080/0269249X.2020.1801517
Bianchi, G., 1746: Notizie sulla vasta fioritura algale del 1729. Raccolta d'opuscoli scientifici e filologici 34, 256–257.
Borchhardt, N., Chomérat, N., Bilien, G., Zentz, F., Rhodes, L., Murray, S. A., Hoppenrath, M., 2021: Morphology and molecular phylogeny of Bindiferia gen. nov. (Dinophyceae), a new marine, sand-dwelling dinoflagellate genus formerly classified within Amphidinium. Phycologia 60(6), 631–643. https://doi.org/10.1080/00318884.2021.1978040
Bowers, H. A., Tomas, C., Tengs, T., Kempton, J. W., Lewitus, A. J., Oldach, D. W., 2006: Raphidophyceae [Chadefaud ex Silva] systematics and rapid identification: sequence analyses and real-time PCR assays. Journal of Phycology 42, 1333–1348.
Cruz, B. N., Neuer, S., 2022: Particle-associated bacteria differentially influence the aggregation of the marine diatom Minutocellus polymorphus. ISME Communications 2(1), 73. https://doi.org/10.1038/s43705-022-00146-z
Danovaro, R., Umani, S. F., Pusceddu, A., 2009: Climate change and the potential spreading of marine mucilage and microbial pathogens in the Mediterranean Sea. PLoS One 4(9), e7006. https://doi.org/10.1371/journal.pone.0007006.
Gastineau, R., Hamedi, C., Baba Hamed, M. B., Abi-Ayad, S.-M. E.-A., Bąk, M., Lemieux, C., Turmel, M., Dobosz, S., Wróbel, R. J., Kierzek, A., Lange-Bertalot, H., Witkowski, A., 2021: Morphological and molecular identification reveals that waters from an isolated oasis in Tamanrasset (extreme South of Algerian Sahara) are colonized by opportunistic and pollution-tolerant diatom species. Ecological Indicators 121(6), 107104. https://doi.org/10.1016/j.ecolind.2020.107104.
Gotsis-Skretas, O., 1995: Mucilage appearances in Greek waters during 1982-1994. Science of the Total Environment 165, 229–230.
Guillard, R. R. L., 1975: Culture of phytoplankton for feeding marine invertebrates. In: Smith, W. L., Chanley, M. H. (eds.), Culture of marine invertebrate animals, 26–60. Plenum Press, New York.
Guiry, M. D., Guiry, G. M., 2024: AlgaeBase. World-wide electronic publication, National University of Ireland, Galway. Retrieved August 1, 2024 from https://www.algaebase.org.
Hall, T. A., 1999: BioEdit: A User-Friendly biological sequence alignment editor and analysis program for windows 95/98/NT. Nucleic Acids Symposium Series 41, 9–98.
Hargraves, P. E., Guillard, R. R. L., 1974: Structural and physiological observations on some small marine diatoms. Phycologia 13(2), 163–172. http://dx.doi.org/10.2216/i0031-8884-13-2-163.1
Hasle, G. R., Stosch, H. A., Syvertsen, E. E., 1983: Cymatosiraceae, a new diatom family. Bacillaria6, 9–156.
Kaleli, A., Akçaalan, R., 2021: Checklist of marine diatoms from Turkish coastal waters with updated nomenclature. Aquatic Research 4(1), 88–115. https://doi.org/10.3153/AR21008
Khaw, Y. S., Khong, N. M. H., Shaharuddin, N. A., Yusoff, F. M., 2020: A simple 18S rDNA approach for the identification of cultured eukaryotic microalgae with an emphasis on primers. Journal of Microbiological Methods 172, 105890. https://doi.org/10.1016/j.mimet.2020.105890
Larras, F., Keck, F., Montuelle, B., Rimet, F., Bouchez, A., 2014: Linking diatom sensitivity to herbicides to phylogeny: a step forward for biomonitoring? Environmental Science & Technology 48(3), 1921–1930. https://doi.org/10.1021/es4045105
Li, H., Yang, G., Sun, Y., Wu, S., Zhang, X., 2007: Cylindrothecaclosterium is a species complex as was evidenced by the variations of rbcL gene and SSU rDNA. Journal of Ocean University of China 6, 167–174. https://doi.org/10.1007/s11802-007-0167-6
Lim, H. C., Leaw, C. P., Su, S. N., Teng, S. T., Usup, G., Mohammad-Noor, N., Lundholm, N., Kotaki, Y., Lim, P. T., 2012: Morphology and molecular characterization of Pseudo-nitzschia (Bacillariophyceae) from Malaysian Borneo, including the new species Pseudo-nitzschiacircumpora sp. nov. Journal of Phycology 48(5), 1232–1247. https://doi.org/10.1111/j.1529-8817.2012.01213.x
Lundholm, N., Daugbjerg, N., Moestrup, Ø., 2002: Phylogeny of the Bacillariaceae with emphasis on the genus Pseudo-nitzschia (Bacillariophyceae) based on partial LSU rDNA. European Journal of Phycology 37(1), 115–134. https://doi.org/10.1017/S096702620100347X
Martin, M. J., González-Candelas, F., Sobrino, F., Dopazo, J., 1995: A method for determining the position and size of optimal sequence regions for phylogenetic analysis. Journal of Molecular Evolution 41(6), 1128–1138. https://doi.org/10.1007/BF00173194
Medlin, L., Elwood, H. J., Stickel, S., Sogin, M. L., 1988: The characterization of enzymatically amplified eukaryotic 16S-like rRNA-coding regions. Gene 71, 491–499.
Najdek, M., Blazina, M., Djakovac, T., Kraus, R., 2005: The role of the diatom Cylindrotheca closterium in a mucilage event in the northern Adriatic Sea: Coupling with high salinity water intrusions. Journal of Plankton Research 27(9), 851–862. https://doi.org/10.1093/plankt/fbi057
Nakamura, Y. N., Umemori, T., 1991: Encystment of the red tide flagellate Chattonella antiqua (Raphidophyceae): cyst yield in batch cultures and cyst flux in the field. Marine Ecology Progress Series78(3), 273–284.
Nunn, G. B., Theisen, B. F., Christensen, B., Arctander, P., 1996: Simplicity-correlated size growth of the nuclear 28S ribosomal RNA D3 expansion segment in the crustacean order Isopoda. Journal of Molecular Evolution42, 211–223. https://doi.org/10.1007/BF02198847
Öztürk, B., Öztürk, A. A., 1996: On the biology of the Turkish Strait System. Dynamics of Mediterranean straits and channels. Bulletin de l'Institut Oceanographique (Monaco) 17, 205–221.
Pniewski, F., Friedl, T., Latała, A., 2010: Identification of diatom isolates from the Gulf of Gdańsk: testing of species identifications using morphology, 18S rDNA sequencing and DNA barcodes of strains from the culture collection of Baltic Algae (CCBA). Oceanological and Hydrobiological Studies39(3), 3–20. https://doi.org/10.2478/v10009-010-0031-7
QGIS Development Team, 2022. QGIS Geographic Information System. QGIS Association. Retrieved June, 2022 from http://www.qgis.org
Quijano-Scheggia, S. I., Olivos-Ortiz, A., Garcia-Mendoza, E., Sánchez-Bravo, Y., Sosa-Avalos, R., Salas Marias, N., Lim, H. C., 2020: Phylogenetic relationships of Pseudo-nitzschiasubpacifica (Bacillariophyceae) from the Mexican Pacific, and its production of domoic acid in culture. PloS One 15(4), e0231902. https://doi.org/10.1371/journal.pone.0231902
Rial, D., Rial, P., Casal, A., Costoya, N., Costas, D., 2018: Induction of settlement, growth, and survival of juveniles of Paracentrotus lividus. Aquaculture 483, 16–20.
Schmidt, C., Morard, R., Romero, O., Kucera, M., 2018: Diverse internal symbiont community in the endosymbiotic foraminifera Pararotalia calcariformata: implications for symbiont shuffling under thermal stress. Frontiers in Microbiology 9, 1–11. https://doi.org/10.3389/fmicb.2018.02018
Scholin, C. A., Herzog, M., Sogin, M. L., Anderson, D. M., 1994: Identification of group- and strain-specific genetic markers for globally distributed Alexandrium (Dinophyceae). II. Sequence analysis of a fragment of the LSU rRNA gene. Journal of Phycology 30, 999–1011. https://doi.org/10.1111/j.0022-3646.1994.00999.x
Solak, C. N., Peszek, Ł., Yilmaz, E., Ergül, H. A., Kayal, M., Ekmekçi, F., Várbíró, G., Morkoyunlu Yüce, A., Canli, O., Binici, M. S., Ács, É., 2020: Use of diatoms in monitoring the Sakarya River Basin, Turkey. Water 12(3), 703–723. https://doi.org/10.3390/w12030703
Stock, W., Vanelslander, B., Rüdiger, F., Sabbe, K., Vyverman, W., Karsten, U., 2019: Thermal niche differentiation in the benthic diatom Cylindrotheca closterium (Bacillariophyceae) complex. Frontiers in Microbiology 10, 1395. https://doi.org/10.3389/fmicb.2019.01395
Svetličić, V., Žutić, V., Radić, T. M., Pletikapić, G., Zimmermann, A. H., Urbani, R., 2011: Polymer networks produced by marine diatoms in the Northern Adriatic Sea. Marine Drugs 9(4), 666–679. https://doi.org/10.3390/md9040666
Tamura, K., Stecher, G., Kumar, S., 2021: MEGA11: Molecular evolutionary genetics analysis version 11. Molecular Biology and Evolution 38(7), 3022–3027. https://doi.org/10.1093/molbev/msab120
Tas, S., Kuş, D., Yılmaz, İ. N., 2020: Temporal variations in phytoplankton composition in the north-eastern Sea of Marmara: potentially toxic species and mucilage event. Mediterranean Marine Science 21(3), 668–683.
Tekdal, D., Demet, A. E., Eker-Develi, E., Yıldız, H. B., 2024: Diatoms isolated from the marine mucilage in the Sea of Marmara in 2021. Journal of the Black Sea / Mediterranean Environment 30(2), 71–96.
Thornton, D., 2002: Diatom aggregation in the sea: mechanisms and ecological implications. European Journal of Phycology 37(2), 149–161. https://doi.org/10.1017/S0967026202003657
Turk-Dermastia, T., Cerino, F., Stanković, D., Francé, J., Ramšak, A., Žnidarič Tušek, M., Beran, A., Natali, V., Cabrini, M., Mozetič, P., 2020: Ecological time series and integrative taxonomy unveil seasonality and diversity of the toxic diatom Pseudo-nitzschia H. Peragallo in the northern Adriatic Sea. Harmful Algae 93, 101773. https://doi.org/10.1016/j.hal.2020.101773
Underwood, G. J. C., Smith, D. J., 1998: Predicting epipelic diatom exopolymer concentrations in intertidal sediments from sediment chlorophyll a. Microbial Ecology 35, 116–125. https://doi.org/10.1007/s002489900066
Zgrundo, A., Lemke, P., Pniewski, F., Cox, E. J., Latała, A., 2013: Morphological and molecular phylogenetic studies on Fistulifera saprophila. Diatom Research 28, 431–443. https://doi.org/10.1080/0269249X.2013.833136
Zhang, H., Bhattacharya, D., Lin, S., 2005: Phylogeny of dinoflagellates based on mitochondrial cytochrome b and nuclear small subunit rDNA sequence comparisons. Journal of Phycology 41, 411–420. https://doi.org/10.1111/j.1529-8817. 2005.04168.x
Zingone, A., Tortora, C., D′Alelio, D., Margiotta, F., Sarno, D., 2023: Assembly rules vary seasonally in stable phytoplankton associations of the Gulf of Naples (Mediterranean Sea). Marine Ecology 44(3), e12730. https://doi.org/10.1111/maec.12730
Main Article Content
Abstract
Cryptic diatom species, despite their subtle morphological traits, play a pivotal role in harmful algal blooms (HABs) and mucilage formation, making their identification a critical challenge. This study combines molecular and morphological approaches to characterize diatom species associated with the extensive mucilage observed in Turkish coastal waters between 2020 and 2021. Among the findings, Minutocellus polymorphus (Hargraves & Guillard) Hasle, Stosch & Syvertsen and Fistulifera saprophila (Lange-Bertalot & Bonik) Lange-Bertalot whose molecular phylogenetic analysis was carried out by sequencing small subunit ribosomal DNA (SSU rDNA) and internal transcribed spacer (ITS), are reported for the first time in Turkish waters, expanding our understanding of local biodiversity. Additionally, Pseudo-nitzschia pungens (Grunow ex Cleve) G.R.Hasle was molecularly characterized for the first time in the Sea of Marmara using large subunit ribosomal DNA (LSU rDNA) and ITS sequences. These results underscore the indispensable role of molecular techniques in uncovering the hidden diversity of diatoms and their potential contribution to HABs and mucilage events. By linking these findings to the ongoing mucilage phenomenon, this study offers significant insights into the ecological dynamics of the Sea of Marmara and highlights the need for integrative approaches in future research.
Keywords
Article Details
Copyright (c) 2026 Rabia Sezgin, Muharrem Balcı, Turgay Durmus, Neslihan Balkıs-Ozdelice, Mustafa Sarı

This work is licensed under a Creative Commons Attribution 4.0 International License.
Acta Botanica Croatica is an Open Access journal with minimal restrictions regarding content reuse. Immediately after publishing, all content becomes freely available to anyone for unlimited use and distribution, under the sole condition that the author(s) and the original source are properly attributed according to the Creative Commons Attribution 4.0 International License (CC BY 4.0).
CC BY 4.0 represents the highest level of Open Access, which maximizes dissemination of scholarly work and protects the rights of its authors. In Acta Botanica Croatica, authors hold the copyright of their work and retain unrestricted publishing rights.
By approving final Proof the authors grant to the publisher exclusive license to publish their article in print and on-line, in accordance with the Creative Commons Attribution (CC-BY-4.0) license.
